i-80 Gold Announces Lone Tree Plant Refurbishment Update; Study Highlights Material Increase in Margins and Short Payback Period
Refurbishing and commissioning the Lone Tree Plant marks a key milestone in
i-80 Gold’s phase one growth plan
TORONTO, Dec. 18, 2025 /CNW/ – i-80 GOLD CORP. (TSX: IAU) (NYSE American: IAUX) (“i-80 Gold”, or the “Company”) is pleased to announce the results of an engineering study (the “Study” or the “Engineering Study”) for the refurbishment of its Lone Tree Plant (“Lone Tree Plant” or the “Plant”) located in Northern Nevada, USA. i-80 Gold is one of two gold companies in Nevada with an autoclave processing plant. As part of i-80 Gold’s development plan, the Lone Tree Plant is expected to serve as a central hub for processing refractory material from the Company’s three high-grade underground mines: Granite Creek, Archimedes, and Cove (see Figure 1 in Appendix).
“The Lone Tree Plant is a cornerstone asset within phase one of i-80 Gold’s development plan,” stated Richard Young, President & Chief Executive Officer. “Refurbishing the Lone Tree Plant marks a major step forward in our goal of creating a mid-tier gold producer by enabling us to transition from toll-milling to an owner-operator processing model. This change is expected to significantly increase margins and free cash flow generation. In addition to advancing the development plan, we are progressing well on our recapitalization plan with ongoing engagement from debt and royalty providers, as well as preliminary interest in our non-core asset sale. We are encouraged by the overall progress and are on track to complete the recapitalization process before the end of the second quarter of 2026 or earlier.”
The Study was completed by Hatch Ltd. (“Hatch”), an industry leader in autoclave technology design, and builds on a previous internal engineering study completed by Hatch in 2023. Hatch’s responsibilities in this Study included the engineering of the refurbishment design and the capital costs; while i-80 Gold is responsible for completing the associated mine plan basis, metallurgical test work, recovery analysis, operating cost estimates (based on the Hatch design and detailed mass balance), and economic analysis.
Highlights
All amounts are expressed in United States dollars unless otherwise stated.
- Nameplate capacity of 2,268 tonnes per day or 827,806 tonnes per annum, consistent with historic production data, with integrated pressure oxidation (“POX”) and carbon-in-leach (“CIL”) circuits capable of processing both refractory (sulfide) and non-refractory (oxide) mineralized material.
- Scope of work includes the replacement and refurbishment of some existing infrastructure, and the installation of new infrastructure, equipment and environmental systems, including the refurbishment and upgrade of the existing autoclave to a modern POX circuit.
- Capital cost estimate (AACE Class 3) of $412 million, inclusive of contingency, owner’s costs, and first fills, plus $18 million in capital spares for a total of $430 million. The estimate is higher than the anticipated amount of approximately $400 million, largely due to increased costs associated with inflation and engineering design details, and additional redundancy by expanding the capacity of the filtered tailings system. This may allow for operational and throughput flexibility, both of which could ultimately increase throughput by allowing for processing of oxidized material during planned maintenance outages of the autoclave.
- Potential short payback period of 12 to 24 months depending on the grade processed and gold price.
- Early works activities have commenced under a limited notice-to-proceed granted by the Board of i-80 Gold. A construction decision is expected once the recapitalization is complete. Upon the approval of associated permits, construction activities are anticipated to commence in the second half of 2026 with plant commissioning anticipated at the end of 2027.
- Transitioning from a toll-milling to owner-operated processing scenario is expected to reduce current processing costs to approximately one third, resulting in an estimated margin increase of approximately $1,000 to $1,500 per ounce of gold (depending on grade and gold price).
- On track for the completion of engineering designs associated with construction and environmental permits in the fourth quarter of 2025 with permitting applications projected to be submitted in the first quarter of 2026 following the internal review process.
- i-80 Gold is one of two gold companies in Nevada with an autoclave facility, the other is Nevada Gold Mines (“NGM”), a joint venture between Barrick Mining Corporation and Newmont Corporation.
“The engineering study confirms that the Lone Tree Plant refurbishment incorporates standard, technically straightforward upgrades designed to improve operating efficiency,” stated Paul Chawrun, Chief Operating Officer. “Importantly, the planned work represents low execution risk as demonstrated by the modest number of direct construction hours, the minimal requirement for long-lead equipment, and the Plant’s location within a mature, best-in-class mining district. With approximately 30% of detailed engineering now complete, this level of technical definition provides significantly improved accuracy in our capital cost estimate.”
Mr. Chawrun added, “In addition to working with Hatch – a globally recognized engineering firm with deep expertise in autoclave design and technology – our internal technical team brings extensive experience in refractory gold metallurgy, and the construction and operation of POX autoclave facilities, gained through leadership roles at large-scale Nevada gold operations. The combination of detailed engineering, cost definition, and proven internal and external expertise positions us to confidently advance the Lone Tree Plant refurbishment toward execution as a key component of i-80 Gold’s growth strategy.”
A video overview of the Lone Tree refurbishment plan is available by clicking here: https://vrify.com/decks/20657
Scope of Work
The scope of refurbishment work includes a combination of new and improved design components and the replacement of some existing infrastructure aimed at modernizing the Plant to improve process efficiency and operating flexibility, and additionally to meet new environmental compliance standards (see Figures 2 and 3 in Appendix).
This includes the demolition of certain equipment, such as legacy CIL tanks, oxygen plant and refinery, and the construction, replacement, and addition of equipment, such as an upgraded mercury abatement circuit to meet updated environmental regulations (see Figures 4 to 7 in Appendix).
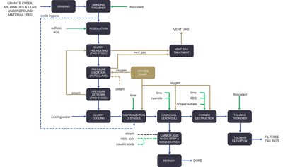
A central component of the Study is upgrading the existing autoclave circuit to convert it to a modern POX circuit within the overall flowsheet design for improved operating efficiency (see Figure 8 in Appendix). The SAG and ball mills are also planned to feature a new modern control system.
Another key component is the addition of a tailings filtration system. This change resulted in the addition of several circuits, including filtration, water treatment for water recirculation, a modified cyanide destruction circuit, and POX off-gas water system changes. When compared to conventional tailings storage, a filtered tailings system is a more environmentally responsible tailings design that allows for increased water recovery, a smaller environmental footprint, and a lower cost at closure associated with a simpler reclamation design.
A new oxygen plant design has also been incorporated to meet updated processing requirements, while further reducing project risk from previous studies where refurbishment of the existing oxygen plant was considered. The oxygen plant is expected to be operated by a third-party through an over-the-fence supply contract.
Overall, the Lone Tree Plant refurbishment is estimated to require approximately 600,000 direct construction hours, with peak workforce of about 400 construction personnel, which suggests a relatively low overall construction intensity when compared to greenfield mine capital projects.
The project will be overseen by an experienced Nevada-based owners’ team to work jointly with the Hatch EPCM team, each with a proven track record in the construction and commissioning of autoclave processing facilities and will be supported by highly skilled local contractors. The internal team also brings extensive experience operating and managing autoclave facilities at large-scale gold operations in Nevada.
Processing
The Lone Tree autoclave plans to process up to 2,268 tonnes per day with total annual throughput of 827,806 tonnes based on 85% plant availability, consistent with historic production data.
The feed to the autoclave will consist of refractory material from i-80 Gold’s three planned high-grade underground mines: Granite Creek, which is currently in commissioning, Archimedes, where construction recently commenced, and Cove, which is advancing toward feasibility and permitting (see Figure 10 in Appendix).
The Plant is designed to process refractory material using the integrated POX-CIL processing stream, along with high grade oxide material, in which case the POX circuit is bypassed, and the material is processed solely in the CIL circuit after grinding (see Figures 8 and 9 in Appendix). This flexibility allows the treatment of mineralized material to be optimized with the lowest cost and highest recovery rate. Bypassing the POX circuit (autoclave) when processing oxide material has the potential to increase throughput capacity by between 5% and 10% above the nameplate capacity.
The updated design incorporates an acid-based POX process, whereas previously both acid and alkaline processes were incorporated into the design. The acid-based POX is expected to improve the overall gold recovery rates compared to the alkaline process, offsetting the increased operating costs associated with the acid environment.
Capital Cost
Over the past several years, extensive engineering reviews, operating assessments, and trade-off studies have been completed to optimize project capital and identify opportunities to bring forward Lone Tree’s development timeline. The estimate has been developed to an AACE Class 3 level of definition. The estimate is modestly higher than the anticipated amount of approximately $400 million, largely due to increased costs associated with inflation and engineering design details, and additional redundancy by expanding the capacity of the filtered tailings system. This may allow for operational and throughput flexibility, both of which could ultimately increase throughput by allowing for processing of oxidized material during planned maintenance outages of the autoclave. See Table 1 below for a summary of capital cost estimates by activity.
|
Table 1: Capital Cost Summary |
US$ Millions |
|
|
Direct Costs |
||
|
POX and POX Utilities |
$86 |
|
|
Tailings Filtration |
$50 |
|
|
Reagents and Utilities |
$39 |
|
|
Neutralization, CIL, Cyanide Destruction |
$28 |
|
|
Power and Electrical |
$20 |
|
|
Refinery |
$16 |
|
|
Grinding Circuit |
$14 |
|
|
Subtotal Direct Costs |
$253 |
|
|
Indirect Costs |
||
|
EPCM |
$66 |
|
|
Construction Indirects |
$17 |
|
|
First Fills/Freight |
$8 |
|
|
Subtotal Indirect Costs |
$91 |
|
|
Total Direct + Indirect Costs |
$343 |
|
|
Contingency (~12%)(1) |
$43 |
|
|
Owner’s Cost |
$25 |
|
|
Subtotal Cost (Excluding Capital Spares) |
$412 |
|
|
Capital Spares |
$18 |
|
|
Total Project Cost |
$430 |
|
Notes to table above: |
|
Numbers do not sum due to rounding. |
i-80 Gold continues to advance its recapitalization plan to support the Company’s growth strategy. The Company is currently in active discussions with several parties regarding a potential combination of senior debt, a royalty sale, and non-core asset sale. The Company aims to complete its recapitalization plan by the end of the second quarter of 2026 or earlier.
Permitting
The Plant is permitted for the existing operational components in use. The approval of new and revised permit applications pertaining to air quality, water pollution, mercury abatement and reclamation management programs for the new Plant design remain outstanding. The Company is on track to complete the engineering designs associated with the construction and environmental permits in the fourth quarter of 2025 with permitting applications projected to be submitted in the first quarter of 2026 following the internal review process. Various construction activities will commence upon the approval of the associated permits and the completion of required financing.
Timeline and Next Steps
In August 2025, the Board of i-80 Gold approved a limited notice to proceed with detailed engineering to allow for the procurement of long-lead equipment and the commencement of permitting updates. A construction decision is expected once the recapitalization is complete, with demolition activities expected to commence in the second quarter of 2026, followed by construction activities in the second half of 2026. For a schedule of refurbishment milestones see Figure 11 in the Appendix.
Based on current forecasts, commissioning of the Lone Tree Plant is expected to begin in the fourth quarter of 2027. Upon the completion of the commissioning phase, the Plant is anticipated to begin processing refractory material from the Company’s Granite Creek and Archimedes underground mines. Prior to the Plant’s commissioning, both underground projects are expected to process refractory material under a third-party autoclave toll-milling agreement.
About the Lone Tree Property
The Lone Tree property is located immediately adjacent to Interstate 80 (I-80). The Lone Tree Plant is a legacy asset with significant existing infrastructure. It was initially commissioned in 1991 by Santa Fe Pacific Gold, which was acquired by Newmont Corporation in 1997. The Plant’s POX circuit started in 1993 and operated for 14 years until being put on care and maintenance in 2007. It became part of NGM in July 2019 through the joint venture created between Barrick Mining and Newmont Corporation. i-80 Gold acquired the Lone Tree property from NGM in October 2021. Following the acquisition, the Plant remained on care and maintenance, while residual leaching of the historic Lone Tree heap leach has continued.
In addition to the processing facilities, the Lone Tree land package includes the Lone Tree open pit, the Buffalo Mountain deposit, and the Brooks open pit mine, which are also currently on care and maintenance.
The past-producing Lone Tree open pit deposit has defined resources which may be integrated into the Company’s future production plans. While not part of the current development plan, the Lone Tree Open Pit may be re-permitted and supplement the high-grade underground feed in the later years of the underground mines, subject to permitting, technical studies, and economic evaluation.
Conference Call & Webcast
Management will host a conference call and webcast tomorrow morning to discuss the updates for the Lone Tree refurbishment and the Company’s recapitalization plan, followed by a question-and-answer session. The participation details are as follows:
|
Date: |
December 19, 2025 |
|
Time: |
9:00 a.m. ET |
|
Webcast: |
|
|
The webcast replay will be available for 12 months after the event. |
|
|
Telephone: |
Local or International +1-416-945-7677 North America Toll-free 1-888-699-1199 |
|
Replay: |
Local or International +1-289-819-1450 North America Toll-free 1-888-660-6345 |
|
Replay Code: |
84202 # |
|
The telephone replay will be available for 7 days after the event. |
|
Technical Disclosure and Qualified Persons
The Study is a Class 3 engineering study which is a cost analysis and does not constitute a technical report nor a feasibility study each as defined under National Instrument 43-101 – Standards of Disclosure for Mineral Projects or Subpart 1300 of Regulation S-K.
The technical information contained in this press release has been prepared under the supervision of and has been reviewed and approved by Paul Chawrun P.Eng., Chief Operating Officer, and Kenji Umeno, P.Eng., Director of Metallurgy, for the Company, each of whom are qualified persons within the meaning of National Instrument 43-101 – Standards of Disclosure for Mineral Projects and Subpart 1300 of Regulation S-K.
About i-80 Gold Corp.
i-80 Gold Corp. is a Nevada-focused mining company committed to building a mid-tier gold producer through a new development plan to advance its high-quality asset portfolio. The Company is the fourth largest gold mineral resource holder in the state with a pipeline of high-grade development and production-stage projects strategically located in Nevada’s most prolific gold-producing trends. Leveraging its central processing facility following an anticipated refurbishment, i-80 Gold is executing a hub-and-spoke regional mining and processing strategy to maximize efficiency and growth. i-80 Gold’s shares are listed on the Toronto Stock Exchange (TSX:IAU) and the NYSE American (NYSE:IAUX). For more information, visit www.i80gold.com.
CAUTIONARY STATEMENT ON FORWARD LOOKING INFORMATION
Certain information set forth in this press release, including but not limited to management’s assessment of the Company’s future plans and operations, the anticipated timing of permitting the project, a construction decision, construction and commissioning, the anticipated benefits of the refurbished processing plant including to cash margins and recoveries, the anticipated cost and payback period of the refurbishment plan, the perceived merit of projects or deposits, and the impact and anticipated timing of the Company’s development plan and recapitalization plan, outlook on gold output, the anticipated growth expenditures, the anticipated timing of permitting, production, project development or technical studies constitutes forward looking statements or forward-looking information within the meaning of applicable securities laws. All statements other than statements of historical fact are forward-looking statements. Often, but not always, forward-looking statements can be identified by the use of words such as “plans”, “expects”, “is expected”, “budget”, “scheduled”, “estimates”, “continues”, “forecasts”, “projects”, “predicts”, “intends”, “anticipates” or “believes”, or variations of, or the negatives of, such words and phrases, or state that certain actions, events or results “may”, “could”, “would”, “should”, “might” or “will” be taken, occur or be achieved. Readers are cautioned that the assumptions used in the preparation of information, although considered reasonable at the time of preparation, may prove to be inaccurate and, as such, reliance should not be placed on forward-looking statements. The Company’s actual results, performance or achievement could differ materially from those expressed in, or implied by, these forward-looking statements and, accordingly, no assurance can be given that any of the events anticipated by the forward-looking statements will transpire or occur, or if any of them do so, what benefits, if any, that the Company will derive therefrom. By their nature, forward looking statements are subject to numerous risks and uncertainties, some of which are beyond the Company’s control, including general economic and industry conditions, volatility of commodity prices, timing of permitting, title risks and uncertainties, ability to access sufficient capital from internal and external sources such as selling assets, restructuring debt or obtaining additional equity capital on terms that may be onerous or highly dilutive. The Company’s ability to refinance its indebtedness will depend on the capital markets and its financial condition at such time, currency fluctuations, construction and operational risks, licensing and permit requirements, environmental risks, competition from other industry participants, the lack of availability of qualified personnel or management, imprecision of mineral resource, or production estimates.
Please see “Risks Factors” in the Form 10-K for the fiscal year ended December 31, 2024 for more information regarding risks pertaining to the Company, which is available on EDGAR at www.sec.gov/edgar and SEDAR+ at www.sedarplus.ca. Readers are encouraged to carefully review these risk factors as well as the Company’s other filings with the U.S. Securities and Exchange Commission and the Canadian Securities Administrators. All forward-looking statements contained in this press release speak only as of the date of this press release or as of the dates specified in such statements. The Company disclaims any intention or obligation to update or revise any forward-looking statements, whether as a result of new information, future events or otherwise except as required by applicable law.
Additional information relating to i-80 Gold can be found on i-80 Gold’s website at www.i80gold.com, SEDAR+ at www.sedarplus.ca, and on EDGAR at www.sec.gov/edgar.
APPENDIX
Figure 1: Regional map of Lone Tree Plant and i-80 Gold’s regional projects in Northern Nevada, USA
Figure 2: General overview of the existing Lone Tree Plant
Figure 3: Scope of work for the Lone Tree Plant refurbishment
Figure 4: POX autoclave upgrades
Figure 5: POX mercury abatement system redesign
Figure 6: CIL tank replacement
Figure 7: New tailings filtration building
Figure 8: Lone Tree mineral processing flowsheet
Figure 9: New Lone Tree Plant layout
Figure 10: i-80 Gold’s three-phase development plan for its Nevada-based asset pipeline
Figure 11: Schedule of major milestones for the Lone Tree Plant refurbishment
View original content to download multimedia:https://www.prnewswire.com/news-releases/i-80-gold-announces-lone-tree-plant-refurbishment-update-study-highlights-material-increase-in-margins-and-short-payback-period-302646484.html
SOURCE i-80 Gold Corp






















